Warning:
JavaScript is turned OFF. None of the links on this page will work until it is reactivated.
If you need help turning JavaScript On, click here.
The Concept Map you are trying to access has information related to:
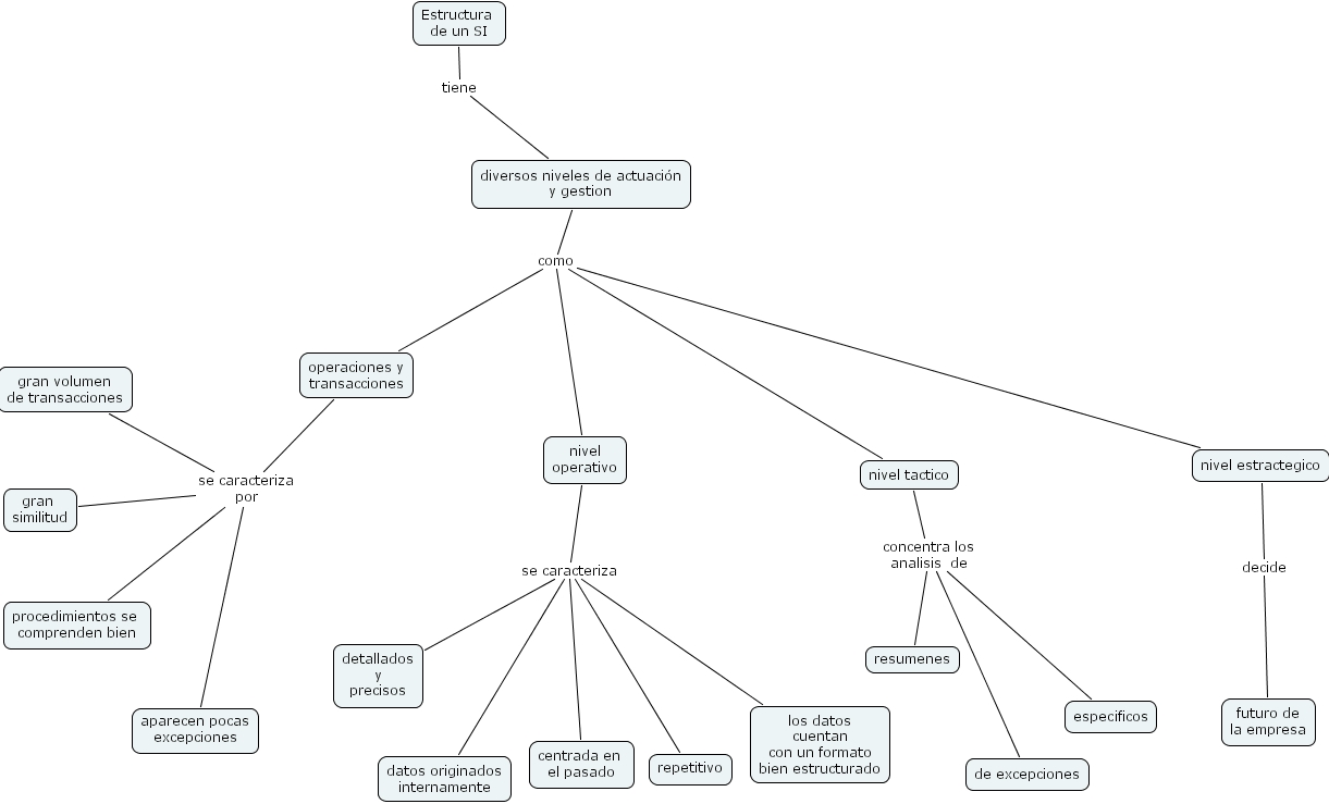
Estructura de un SI tiene diversos niveles de actuaci�n y gestion, gran volumen de transacciones se caracteriza por procedimientos se comprenden bien, gran volumen de transacciones se caracteriza por aparecen pocas excepciones, nivel estractegico como operaciones y transacciones, nivel estractegico como nivel tactico, nivel estractegico como nivel operativo, gran similitud se caracteriza por procedimientos se comprenden bien, gran similitud se caracteriza por aparecen pocas excepciones, nivel estractegico decide futuro de la empresa, operaciones y transacciones se caracteriza por procedimientos se comprenden bien, operaciones y transacciones se caracteriza por aparecen pocas excepciones, nivel tactico concentra los analisis de especificos, nivel tactico concentra los analisis de de excepciones, nivel tactico concentra los analisis de resumenes, diversos niveles de actuaci�n y gestion como operaciones y transacciones, diversos niveles de actuaci�n y gestion como nivel tactico, diversos niveles de actuaci�n y gestion como nivel operativo, nivel operativo se caracteriza repetitivo, nivel operativo se caracteriza datos originados internamente, nivel operativo se caracteriza los datos cuentan con un formato bien estructurado, nivel operativo se caracteriza centrada en el pasado, nivel operativo se caracteriza detallados y precisos