Warning:
JavaScript is turned OFF. None of the links on this page will work until it is reactivated.
If you need help turning JavaScript On, click here.
The Concept Map you are trying to access has information related to:
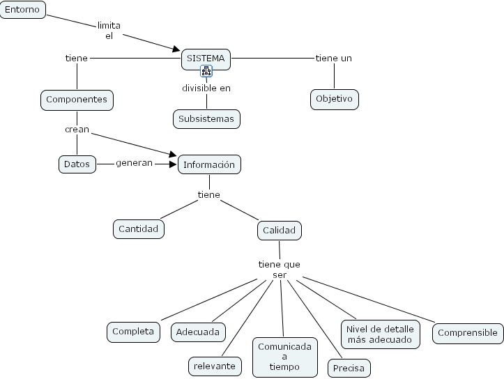
SISTEMA divisible en Subsistemas, SISTEMA tiene un Objetivo, SISTEMA tiene Componentes, Informaci�n tiene Cantidad, Informaci�n tiene Calidad, Entorno limita el SISTEMA, Datos generan Informaci�n, Componentes crean Informaci�n, Componentes crean Datos, Calidad tiene que ser Nivel de detalle m�s adecuado, Calidad tiene que ser Comunicada a tiempo, Calidad tiene que ser Comprensible, Calidad tiene que ser relevante, Calidad tiene que ser Adecuada, Calidad tiene que ser Precisa, Calidad tiene que ser Completa