IHMC Public Cmaps

        Joan 23
            Curs2005-2006
                ASI2
                GarciaSergio

                    CR3
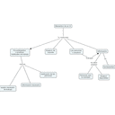
                    Aplicacion de la TI a los SI.cmap
                    Bibliografia.txt
                    Definicion DSS.url
                    Definicion EIS.url
                    Definición MIS.url
                    Definicion SPT.url
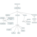
                    Elementos de un SI.cmap
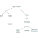
                    Estructura de un SI.cmap
                    Página oficial del Barça.url
                    Pregunta3.cmap
                    Primero.cmap
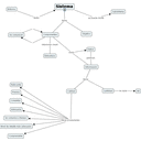
                    Sistema.cmap
                    Sistemas de informacion.cmap