WARNING:
JavaScript is turned OFF. None of the links on this concept map will
work until it is reactivated.
If you need help turning JavaScript On, click here.
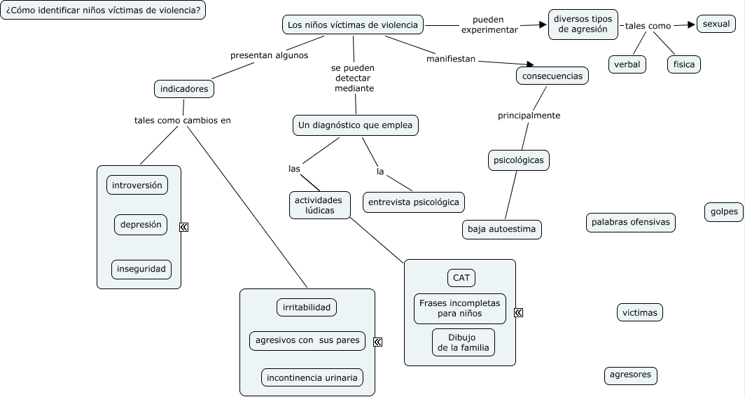
Este Cmap, tiene información relacionada con: Copy of agresión infantil, Los niños víctimas de violencia pueden experimentar diversos tipos de agresión, diversos tipos de agresión tales como sexual, Los niños víctimas de violencia presentan algunos indicadores, Un diagnóstico que emplea la entrevista psicológica, Los niños víctimas de violencia manifiestan consecuencias, indicadores tales como cambios en su conducta, consecuencias principalmente baja autoestima, diversos tipos de agresión tales como fisica, Un diagnóstico que emplea las pruebas proyectivas, diversos tipos de agresión tales como verbal, indicadores tales como cambios en su personalidad, Un diagnóstico que emplea las actividades lúdicas, Los niños víctimas de violencia se pueden detectar mediante Un diagnóstico que emplea