Warning:
JavaScript is turned OFF. None of the links on this page will work until it is reactivated.
If you need help turning JavaScript On, click here.
The Concept Map you are trying to access has information related to:
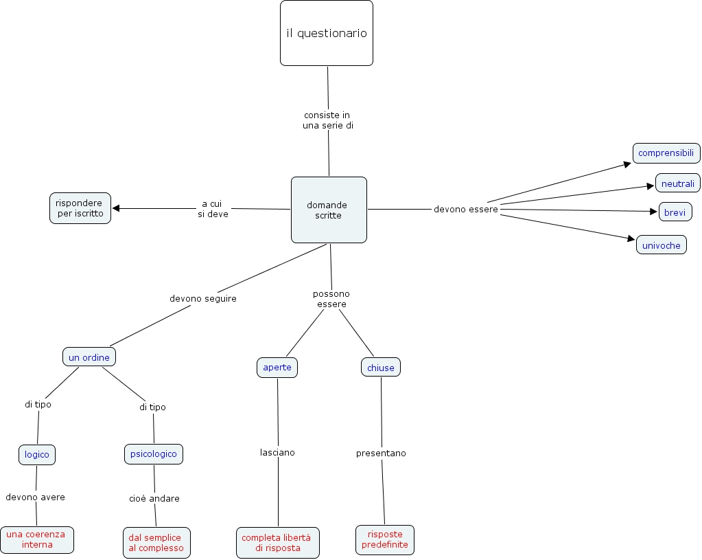
questionario, un ordine di tipo logico, domande scritte devono essere brevi, domande scritte devono essere comprensibili, domande scritte devono essere neutrali, aperte lasciano completa libertà di risposta, logico devono avere una coerenza interna, domande scritte possono essere chiuse, domande scritte devono essere univoche, chiuse presentano risposte predefinite, il questionario consiste in una serie di domande scritte