Warning:
JavaScript is turned OFF. None of the links on this page will work until it is reactivated.
If you need help turning JavaScript On, click here.
The Concept Map you are trying to access has information related to:
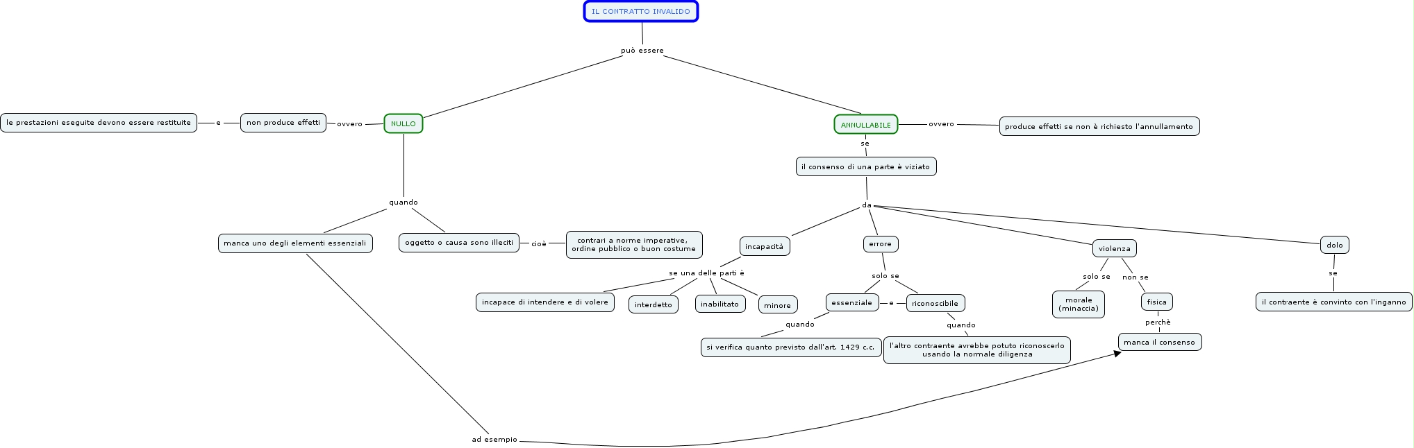
il contratto invalido, incapacità se una delle parti è incapace di intendere e di volere, ANNULLABILE se il consenso di una parte è viziato, il consenso di una parte è viziato da errore, incapacità se una delle parti è inabilitato, essenziale e riconoscibile, il consenso di una parte è viziato da incapacità, errore solo se essenziale, riconoscibile quando l'altro contraente avrebbe potuto riconoscerlo usando la normale diligenza, NULLO quando manca uno degli elementi essenziali, IL CONTRATTO INVALIDO può essere ANNULLABILE