Warning:
JavaScript is turned OFF. None of the links on this page will work until it is reactivated.
If you need help turning JavaScript On, click here.
The Concept Map you are trying to access has information related to:
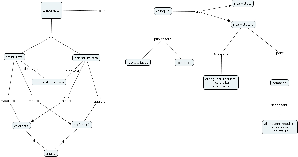
intervista, L'intervista può essere strutturata, strutturata offre maggiore chiarezza, L'intervista può essere non strutturata, domande rispondenti ai seguenti requisiti: - chiarezza - neutralità, colloquio può essere telefonico, colloquio tra intervistato, profondità di analisi, strutturata offre minore profondità, non strutturata offre minore chiarezza, strutturata si serve di modulo di intervista