Warning:
JavaScript is turned OFF. None of the links on this page will work until it is reactivated.
If you need help turning JavaScript On, click here.
The Concept Map you are trying to access has information related to:
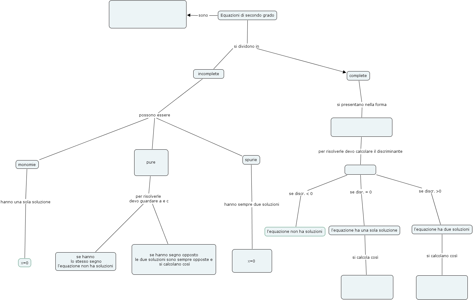
equ sec, incomplete possono essere monomie, l'equazione ha una sola soluzione si calcola così , incomplete si dividono in complete, pure possono essere monomie, spurie possono essere monomie, spurie possono essere monomie, se disr. = 0 l'equazione ha una sola soluzione, se discr. ɬ l'equazione ha due soluzioni, Equazioni di secondo grado sono , pure per risolverle devo guardare a e c se hanno lo stesso segno l'equazione non ha soluzioni