Warning:
JavaScript is turned OFF. None of the links on this page will work until it is reactivated.
If you need help turning JavaScript On, click here.
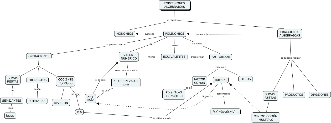
The Concept Map you are trying to access has information related to:
expresiones algebraicas2, POLINOMIOS serán EQUIVALENTES, RUFFINI descompone P(x)=(x-a)(x-b)..., COCIENTE P(x)/Q(x) DIVISIÓN, OPERACIONES de COCIENTE P(x)/Q(x), FRACCIONES ALGEBRAICAS se pueden realizar PRODUCTOS, FACTORIZAR mediante fACTOR COMÚN, EXPRESIONES ALGEBRAICAS se clasifican en POLINOMIOS, COCIENTE P(x)/Q(x) SI Q(X) x-a, SUMAS RESTAS de SEMEJANTES, FACTORIZAR mediante RUFFINI