Warning:
JavaScript is turned OFF. None of the links on this page will work until it is reactivated.
If you need help turning JavaScript On, click here.
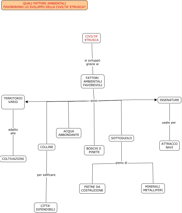
The Concept Map you are trying to access has information related to:
ASPETTI AMBIENTALI DELLA CIVILTA' ETRUSCA, SOTTOSUOLO pieno di MINERALI METALLIFERI, TERRITORIO VARIO adatto alle COLTIVAZIONI, SOTTOSUOLO pieno di PIETRE DA COSTRUZIONE, INSENATURE usate per ATTRACCO NAVI, FATTORI AMBIENTALI FAVOREVOLI sono COLLINE, FATTORI AMBIENTALI FAVOREVOLI sono TERRITORIO VARIO, COLLINE per edificare CITTA' DIFENDIBILI, CIVILTA' ETRUSCA si sviluppò grazie ai FATTORI AMBIENTALI FAVOREVOLI, FATTORI AMBIENTALI FAVOREVOLI sono ACQUA ABBONDANTE, FATTORI AMBIENTALI FAVOREVOLI sono SOTTOSUOLO