Warning:
JavaScript is turned OFF. None of the links on this page will work until it is reactivated.
If you need help turning JavaScript On, click here.
The Concept Map you are trying to access has information related to:
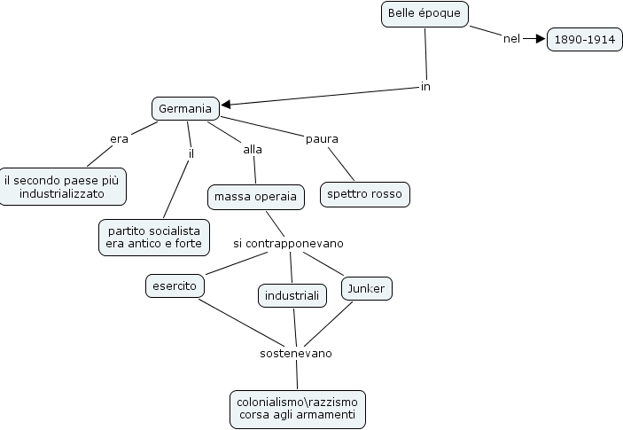
belle �poque, colonialismo razzismo corsa agli armamenti, il secondo paese pi� industrializzato, spettro rosso, partito socialista era antico e forte, industriali, belle �poque, massa operaia, esercito, junker, 1890-1914, germania