Warning:
JavaScript is turned OFF. None of the links on this page will work until it is reactivated.
If you need help turning JavaScript On, click here.
The Concept Map you are trying to access has information related to:
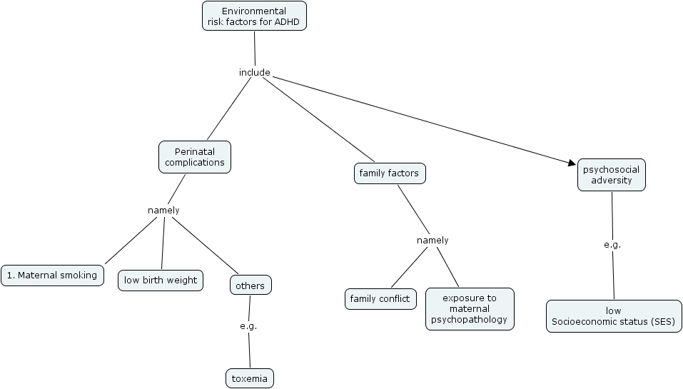
ADHD environment, family factors namely exposure to maternal psychopathology, Perinatal complications namely low birth weight, Environmental risk factors for ADHD include family factors, Perinatal complications namely others, others e.g. toxemia, psychosocial adversity e.g. low Socioeconomic status (SES), Perinatal complications namely 1. Maternal smoking, Environmental risk factors for ADHD include psychosocial adversity, family factors namely family conflict, Environmental risk factors for ADHD include Perinatal complications