Warning:
JavaScript is turned OFF. None of the links on this page will work until it is reactivated.
If you need help turning JavaScript On, click here.
The Concept Map you are trying to access has information related to:
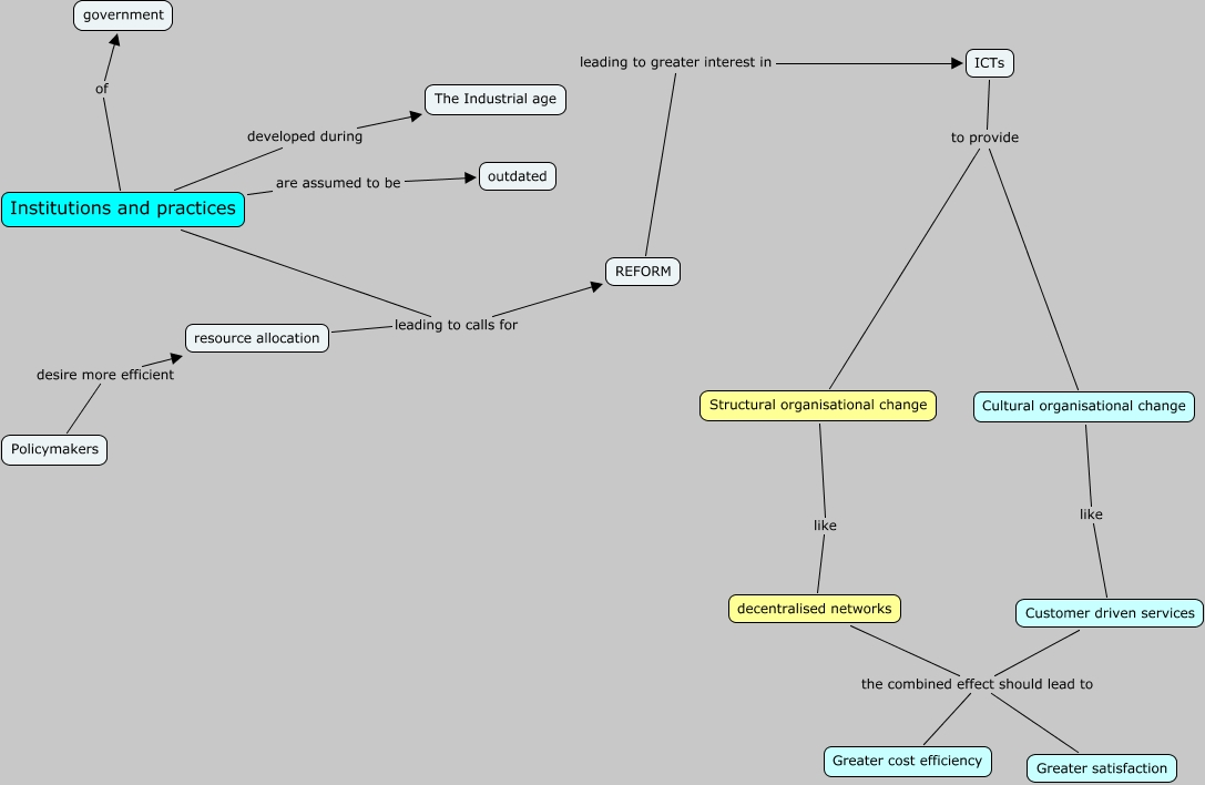
3.2 Creating Information age governance, Institutions and practices are assumed to be outdated, decentralised networks the combined effect should lead to Greater satisfaction, Cultural organisational change like Customer driven services, Institutions and practices of government, resource allocation leading to calls for REFORM, REFORM leading to greater interest in ICTs, decentralised networks the combined effect should lead to Greater cost efficiency, ICTs to provide Structural organisational change, Structural organisational change like decentralised networks, Customer driven services the combined effect should lead to Greater cost efficiency