Warning:
JavaScript is turned OFF. None of the links on this page will work until it is reactivated.
If you need help turning JavaScript On, click here.
The Concept Map you are trying to access has information related to:
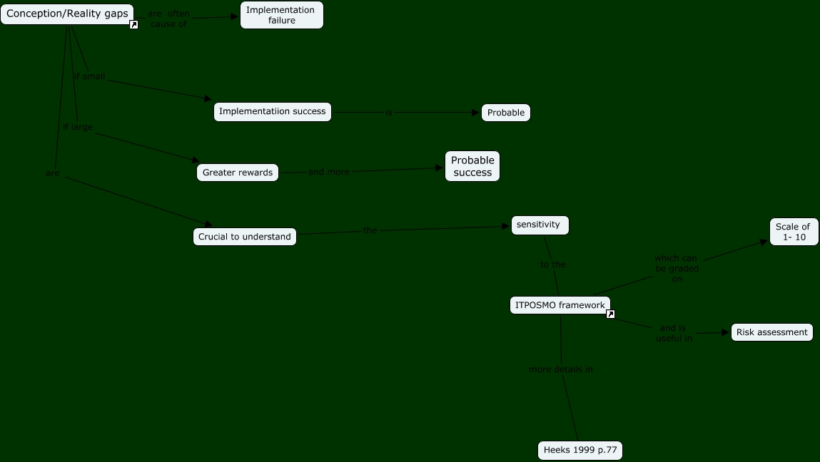
7.3 Managing the conception -reality gap, Implementatiion success is Probable, Crucial to understand the sensitivity, ITPOSMO framework more details in Heeks 1999 p.77, ITPOSMO framework which can be graded on Scale of 1- 10, Conception/Reality gaps if small Implementatiion success, sensitivity to the ITPOSMO framework, Conception/Reality gaps are often cause of Implementation failure, Conception/Reality gaps if large Greater rewards, Conception/Reality gaps are Crucial to understand, ITPOSMO framework and is useful in Risk assessment