Warning:
JavaScript is turned OFF. None of the links on this page will work until it is reactivated.
If you need help turning JavaScript On, click here.
The Concept Map you are trying to access has information related to:
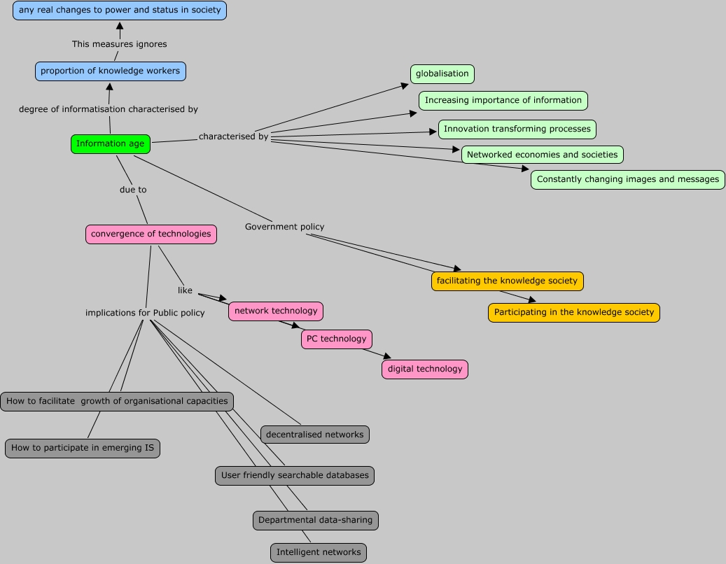
2.2 -2.4 Characteristics of the Information age, convergence of technologies like PC technology, convergence of technologies implications for Public policy Intelligent networks, convergence of technologies implications for Public policy How to participate in emerging IS, convergence of technologies implications for Public policy How to facilitate growth of organisational capacities, convergence of technologies implications for Public policy How to facilitate growth of organisational capacities, Information age characterised by globalisation, convergence of technologies like digital technology, convergence of technologies implications for Public policy User friendly searchable databases, Information age characterised by Increasing importance of information, Information age Government policy facilitating the knowledge society