Warning:
JavaScript is turned OFF. None of the links on this page will work until it is reactivated.
If you need help turning JavaScript On, click here.
The Concept Map you are trying to access has information related to:
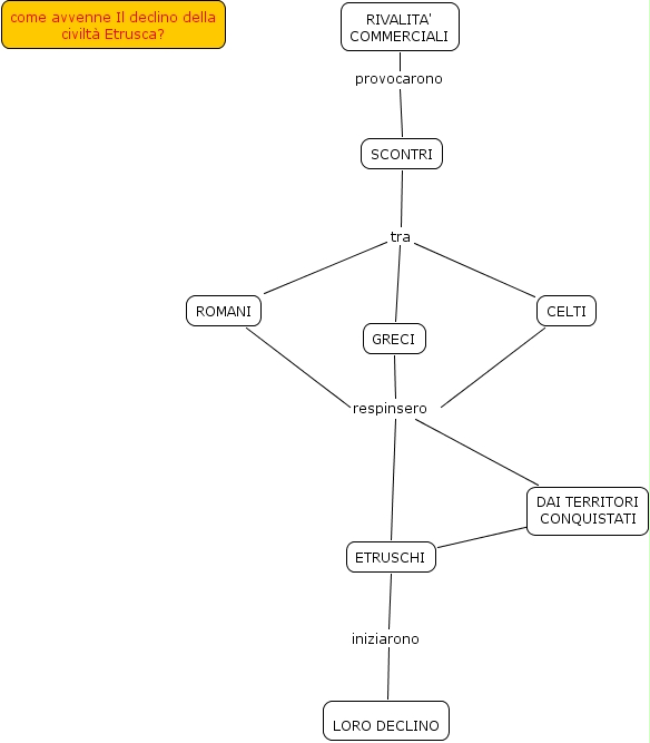
DECLINO CIVILTA' ETRUSCA, RIVALITA' COMMERCIALI provocarono SCONTRI, CELTI respinsero DAI TERRITORI CONQUISTATI, ROMANI respinsero DAI TERRITORI CONQUISTATI, SCONTRI tra ROMANI, ETRUSCHI iniziarono LORO DECLINO, ROMANI respinsero ETRUSCHI, ETRUSCHI ???? DAI TERRITORI CONQUISTATI, GRECI respinsero DAI TERRITORI CONQUISTATI, GRECI respinsero ETRUSCHI, CELTI respinsero ETRUSCHI