Warning:
JavaScript is turned OFF. None of the links on this page will work until it is reactivated.
If you need help turning JavaScript On, click here.
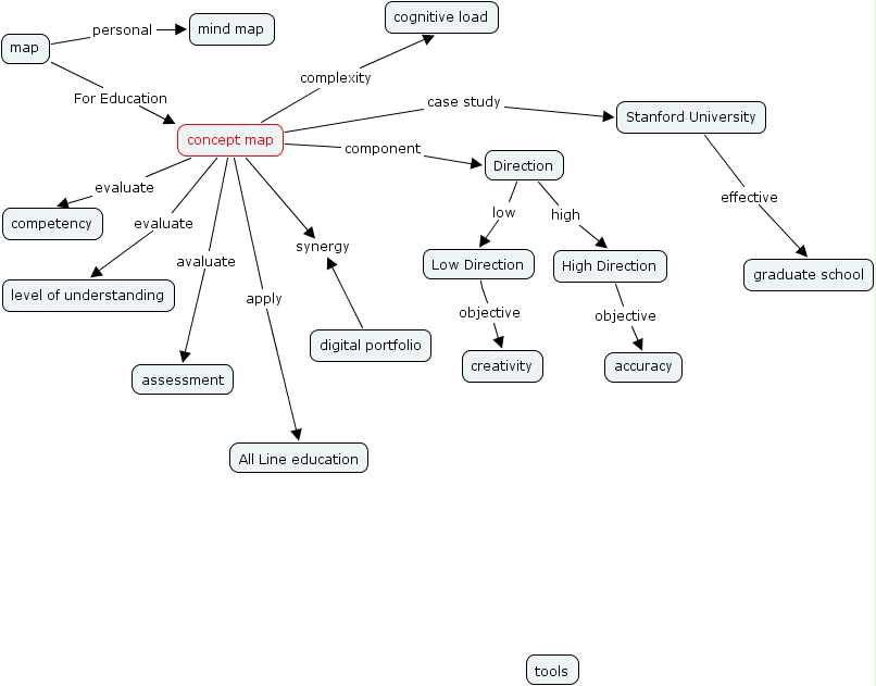
The Concept Map you are trying to access has information related to:
Yuji, map For Education concept map, Direction low Low Direction, map personal mind map, Direction high High Direction, concept map apply All Line education, concept map avaluate assessment, Stanford University effective graduate school, concept map evaluate competency, concept map evaluate level of understanding, concept map complexity cognitive load