Warning:
JavaScript is turned OFF. None of the links on this page will work until it is reactivated.
If you need help turning JavaScript On, click here.
The Concept Map you are trying to access has information related to:
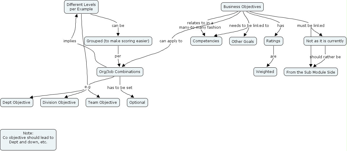
Business Objectives, Business Objectives needs to be linked to Other Goals, Business Objectives relates to in a many-to-many fashion Competencies, Different Levels per Example e.g Dept Objective, Not as it is currently should rather be From the Sub Module Side, Business Objectives must be linked Not as it is currently, Business Objectives needs to be linked to Competencies, Org/Job Combinations has to be set Optional, Different Levels per Example can be Grouped (to make scoring easier), Grouped (to make scoring easier) per Org/Job Combinations, Org/Job Combinations e.g Dept Objective