Warning:
JavaScript is turned OFF. None of the links on this page will work until it is reactivated.
If you need help turning JavaScript On, click here.
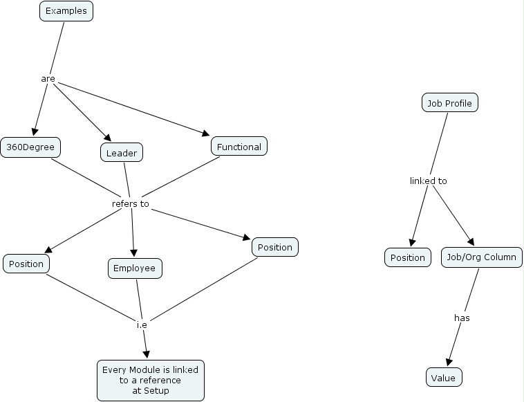
The Concept Map you are trying to access has information related to:
Links and References, Functional refers to Employee, Leader refers to Position, 360Degree refers to Employee, Employee i.e Every Module is linked to a reference at Setup, Functional refers to Position, Examples are Functional, Leader refers to Position, Job Profile linked to Job/Org Column, Job/Org Column has Value, 360Degree refers to Position