Warning:
JavaScript is turned OFF. None of the links on this page will work until it is reactivated.
If you need help turning JavaScript On, click here.
The Concept Map you are trying to access has information related to:
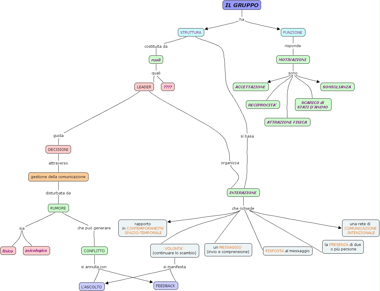
Mappa Generale Bussolin Bazzea, gestione della comunicazione disturbata da RUMORE, RUMORE sia psicologico, INTERAZIONE che richiede VOLONTA' (continuare lo scambio), RUMORE che può generare CONFLITTO, VOLONTA' (continuare lo scambio) si manifesta L'ASCOLTO, VOLONTA' (continuare lo scambio) si manifesta FEEDBACK, MOTIVAZIONI sono ACCETTAZIONE, STRUTTURA costituita da ruoli, FUNZIONE risponde MOTIVAZIONI, DECISIONI attraverso gestione della comunicazione