Warning:
JavaScript is turned OFF. None of the links on this page will work until it is reactivated.
If you need help turning JavaScript On, click here.
The Concept Map you are trying to access has information related to:
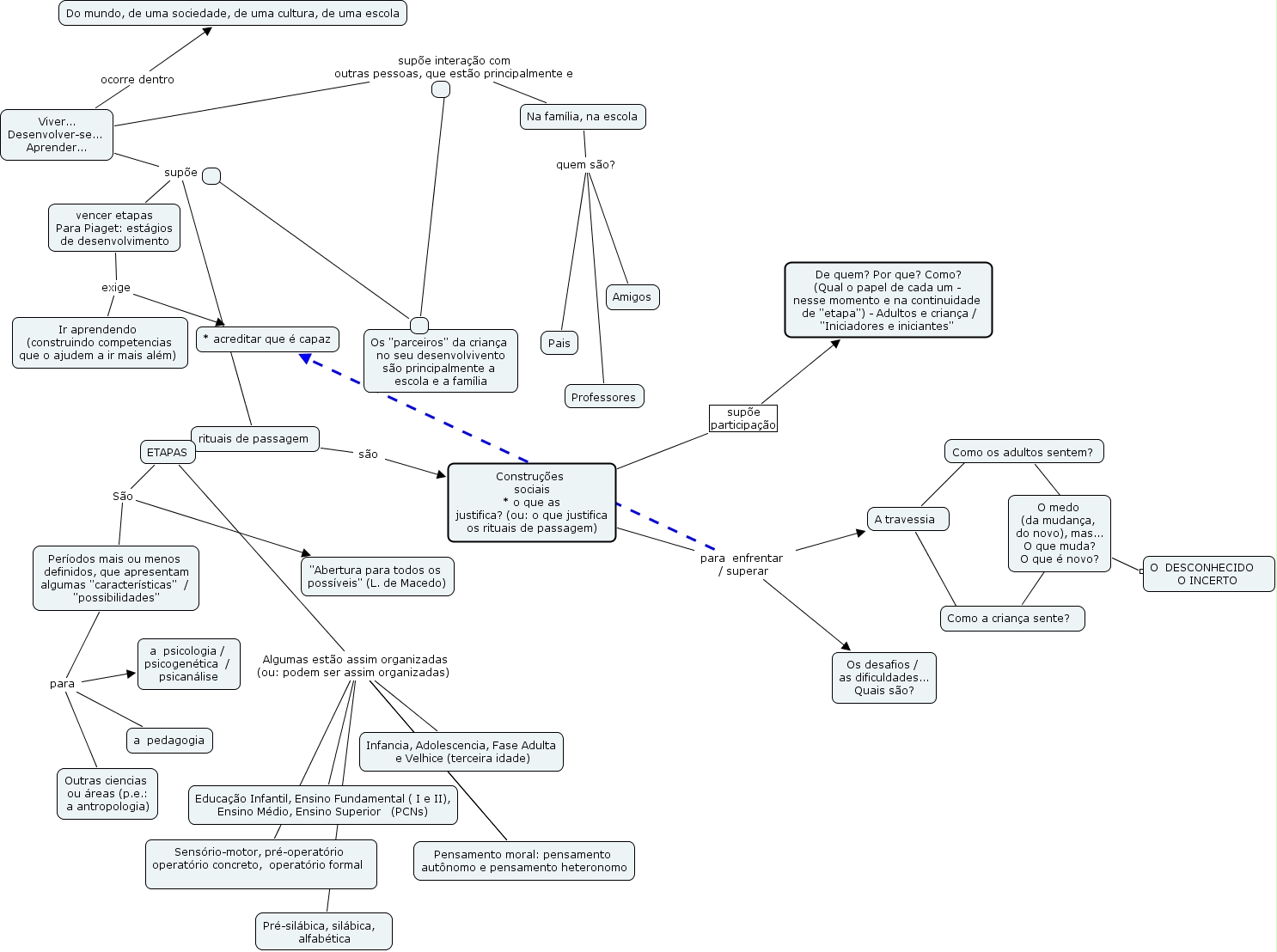
Viver... Desenvolver-se, A travessia Como a criança sente?, Construções sociais * o que as justifica? (ou: o que justifica os rituais de passagem) para enfrentar / superar A travessia, ETAPAS Algumas estão assim organizadas (ou: podem ser assim organizadas) Pensamento moral: pensamento autônomo e pensamento heteronomo, ETAPAS Algumas estão assim organizadas (ou: podem ser assim organizadas) Pensamento moral: pensamento autônomo e pensamento heteronomo, Viver... Desenvolver-se... Aprender... supõe rituais de passagem, ETAPAS Algumas estão assim organizadas (ou: podem ser assim organizadas) Pré-silábica, silábica, alfabética, O medo (da mudança, do novo), mas... O que muda? O que é novo? O DESCONHECIDO O INCERTO, ETAPAS São "Abertura para todos os possíveis" (L. de Macedo), A travessia Como os adultos sentem?, vencer etapas Para Piaget: estágios de desenvolvimento exige Ir aprendendo (construindo competencias que o ajudem a ir mais além)