Warning:
JavaScript is turned OFF. None of the links on this page will work until it is reactivated.
If you need help turning JavaScript On, click here.
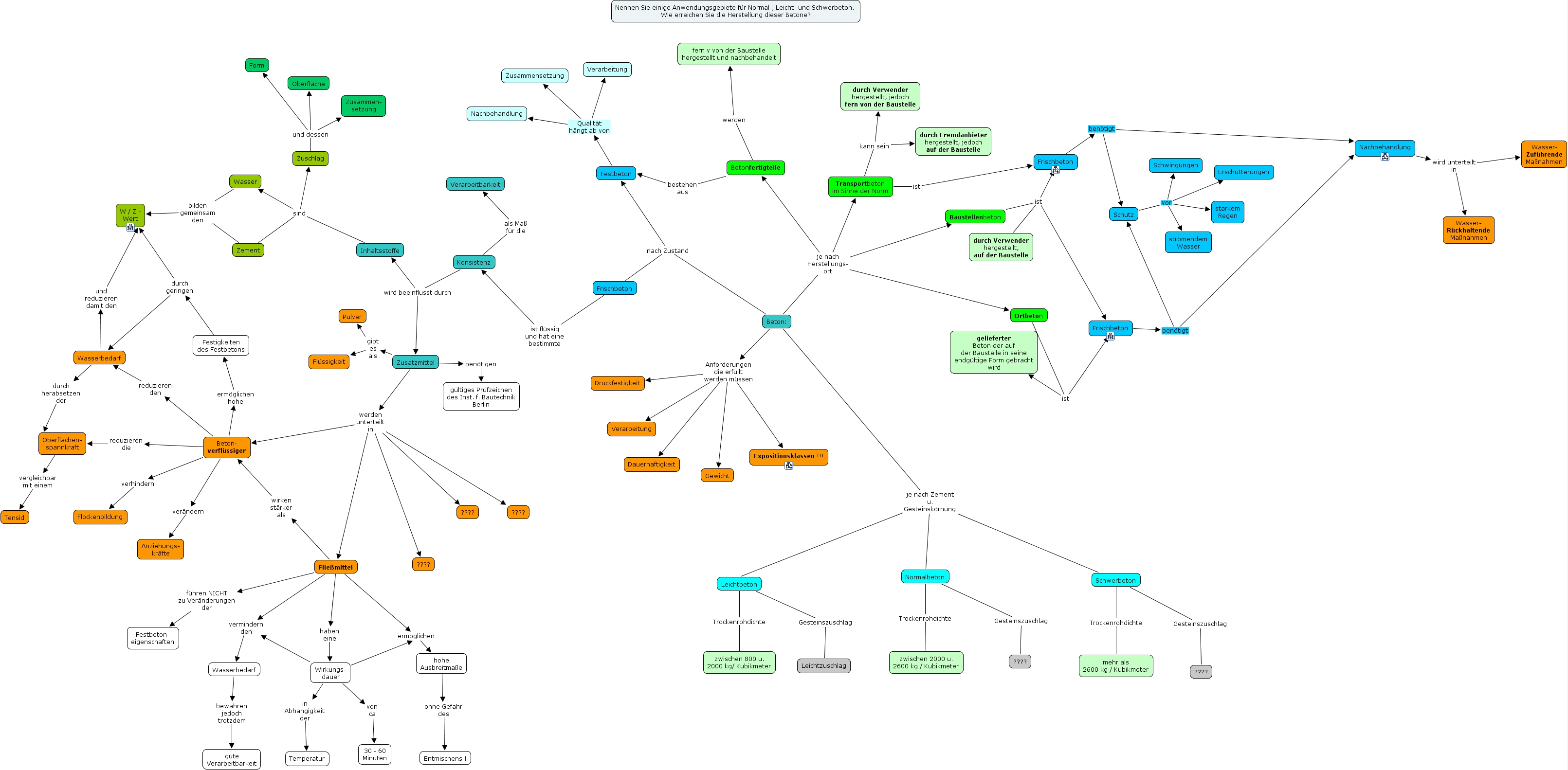
The Concept Map you are trying to access has information related to:
normal-leicht-schwer-beton, Zusatzmittel werden unterteilt in Fließmittel, Beton: nach Zustand Frischbeton, hohe Ausbreitmaße ohne Gefahr des Entmischens !, Betonfertigteile werden fern v von der Baustelle hergestellt und nachbehandelt, Konsistenz wird beeinflusst durch Zusatzmittel, Baustellenbeton ist Frischbeton, Zusatzmittel benötigen gültiges Prüfzeichen des Inst. f. Bautechnik Berlin, Beton- verflüssiger reduzieren den Wasserbedarf, Zusatzmittel gibt es als Pulver, Festigkeiten des Festbetons durch geringen Wasserbedarf