Warning:
JavaScript is turned OFF. None of the links on this page will work until it is reactivated.
If you need help turning JavaScript On, click here.
The Concept Map you are trying to access has information related to:
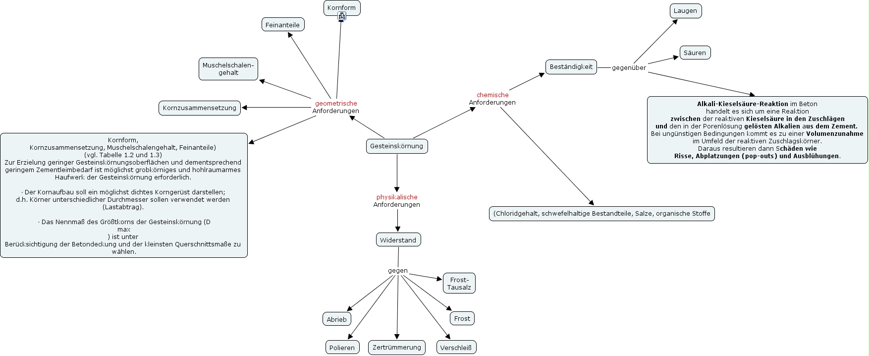
gesteinskörnung_anforderungen, Gesteinskörnung geometrische Anforderungen Kornzusammensetzung, Widerstand gegen Frost, Gesteinskörnung geometrische Anforderungen Kornform, Gesteinskörnung physikalische Anforderungen Widerstand, Gesteinskörnung geometrische Anforderungen Feinanteile, Gesteinskörnung chemische Anforderungen (Chloridgehalt, schwefelhaltige Bestandteile, Salze, organische Stoffe, Gesteinskörnung chemische Anforderungen Beständigkeit, Beständigkeit gegenüber Säuren, Beständigkeit gegenüber Alkali-Kieselsäure-Reaktion im Beton handelt es sich um eine Reaktion zwischen der reaktiven Kieselsäure in den Zuschlägen und den in der Porenlösung gelösten Alkalien aus dem Zement. Bei ungünstigen Bedingungen kommt es zu einer Volumenzunahme im Umfeld der reaktiven Zuschlagskörner. Daraus resultieren dann Schäden wie Risse, Abplatzungen (pop-outs) und Ausblühungen., Gesteinskörnung geometrische Anforderungen Kornzusammensetzung