Warning:
JavaScript is turned OFF. None of the links on this page will work until it is reactivated.
If you need help turning JavaScript On, click here.
The Concept Map you are trying to access has information related to:
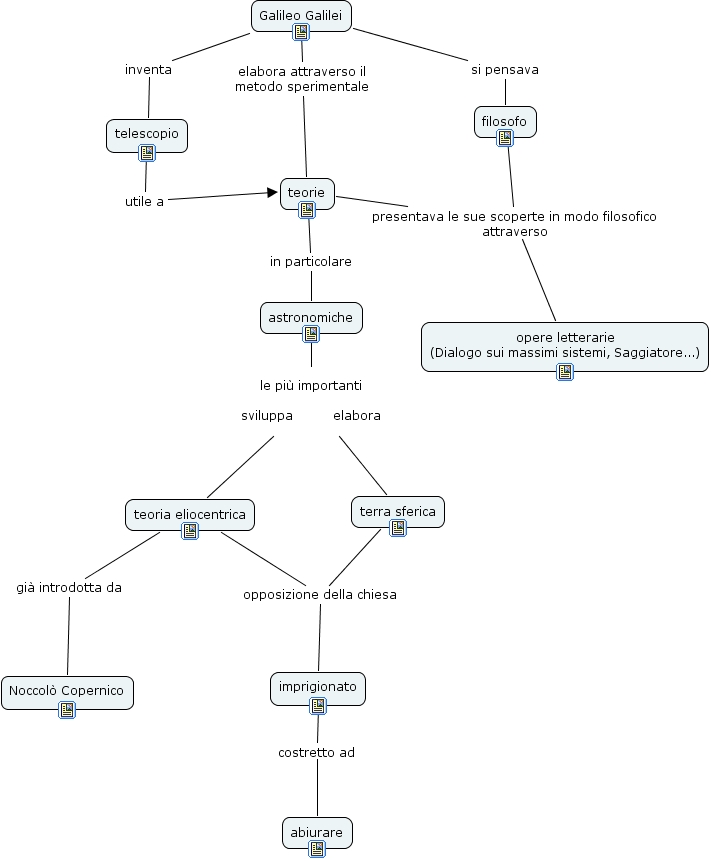
Galileo, teoria eliocentrica opposizione della chiesa imprigionato, imprigionato costretto ad abiurare, Galileo Galilei elabora attraverso il metodo sperimentale teorie, teorie presentava le sue scoperte in modo filosofico attraverso opere letterarie (Dialogo sui massimi sistemi, Saggiatore...), Galileo Galilei si pensava filosofo, astronomiche le più importanti sviluppa elabora teoria eliocentrica, teorie in particolare astronomiche, Galileo Galilei inventa telescopio, telescopio utile a teorie, astronomiche le più importanti sviluppa elabora terra sferica