Warning:
JavaScript is turned OFF. None of the links on this page will work until it is reactivated.
If you need help turning JavaScript On, click here.
The Concept Map you are trying to access has information related to:
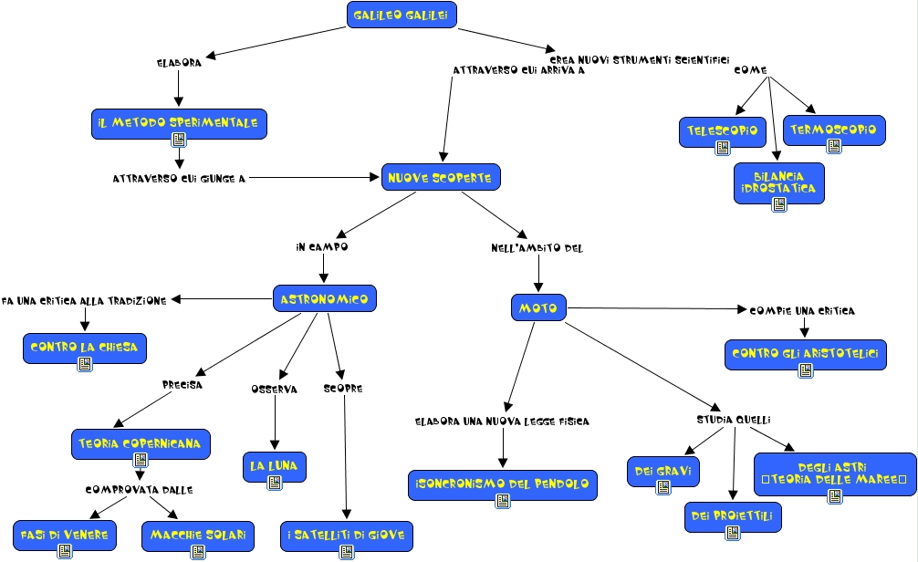
NUOVA MAPPA GALILEO, GALILEO GALILEI ELABORA IL METODO SPERIMENTALE, MOTO STUDIA QUELLI DEI GRAVI, GALILEO GALILEI CREA NUOVI STRUMENTI SCIENTIFICI ATTRAVERSO CUI ARRIVA A COME TERMOSCOPIO, TEORIA COPERNICANA COMPROVATA DALLE MACCHIE SOLARI, ASTRONOMICO FA UNA CRITICA ALLA TRADIZIONE CONTRO LA CHIESA, MOTO STUDIA QUELLI DEI PROIETTILI, GALILEO GALILEI CREA NUOVI STRUMENTI SCIENTIFICI ATTRAVERSO CUI ARRIVA A COME TELESCOPIO, ASTRONOMICO OSSERVA LA LUNA, NUOVE SCOPERTE NELL'AMBITO DEL MOTO, NUOVE SCOPERTE IN CAMPO ASTRONOMICO