Warning:
JavaScript is turned OFF. None of the links on this page will work until it is reactivated.
If you need help turning JavaScript On, click here.
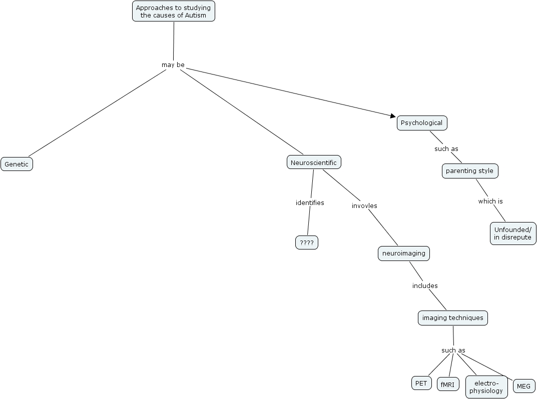
The Concept Map you are trying to access has information related to:
Causation, Neuroscientific invovles neuroimaging, Approaches to studying the causes of Autism may be Neuroscientific, parenting style which is Unfounded/ in disrepute, neuroimaging includes imaging techniques, Approaches to studying the causes of Autism may be Psychological, imaging techniques such as fMRI, imaging techniques such as PET, Neuroscientific identifies ????, Psychological such as parenting style, Approaches to studying the causes of Autism may be Genetic