Warning:
JavaScript is turned OFF. None of the links on this page will work until it is reactivated.
If you need help turning JavaScript On, click here.
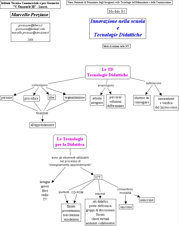
The Concept Map you are trying to access has information related to:
Modi di utilizzo delle NT, Le TD Tecnologie Didattiche coinvolgono persone, ICT CD-ROM filmati presentazioni esercitazioni simulazioni, Le TD Tecnologie Didattiche coinvolgono organizzazione, Le TD Tecnologie Didattiche propongono percorsi/ soluzioni differenziate, ICT consentono modalità sincrone, Le Tecnologie per la Didattica sono gli strumenti utilizzabili nel processo di "insegnamento-apprendimento" ICT, Le Tecnologie per la Didattica sono gli strumenti utilizzabili nel processo di "insegnamento-apprendimento" lavagna gesso libro radio TV, organizzazione finalizzati all'apprendimento, ICT consentono modalità asincrone, Le TD Tecnologie Didattiche definiscono obiettivi da conseguire