Warning:
JavaScript is turned OFF. None of the links on this page will work until it is reactivated.
If you need help turning JavaScript On, click here.
The Concept Map you are trying to access has information related to:
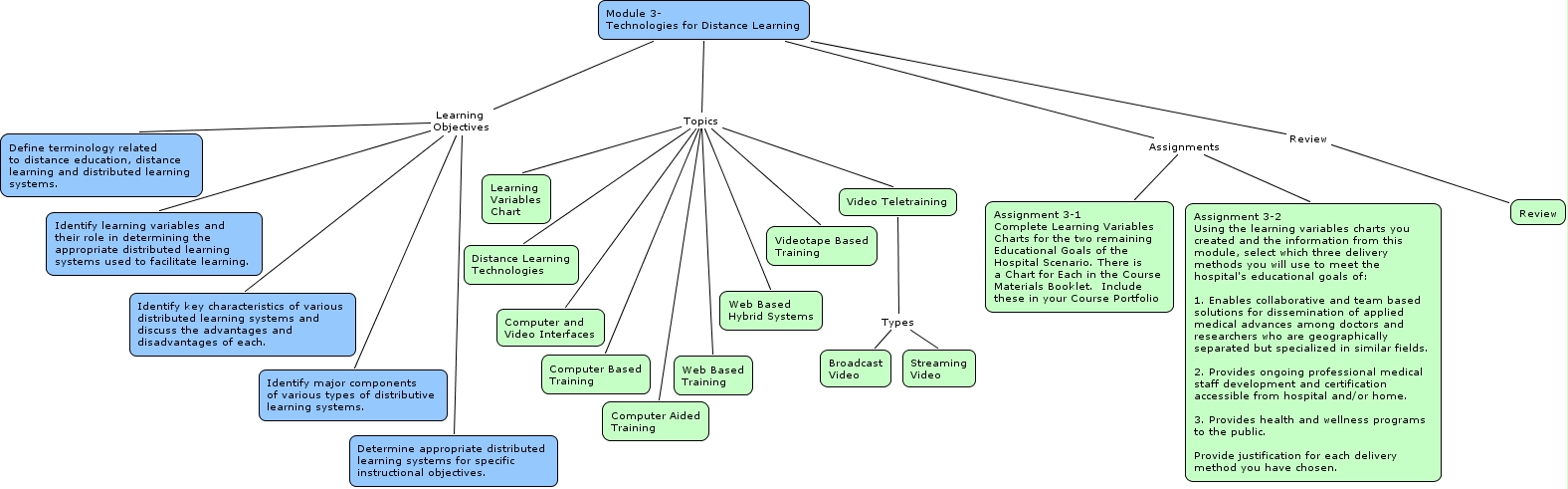
Module 3 - Technologies for Distance Learning, Module 3- Technologies for Distance Learning Learning Objectives Identify major components of various types of distributive learning systems., Module 3- Technologies for Distance Learning Learning Objectives Identify learning variables and their role in determining the appropriate distributed learning systems used to facilitate learning., Module 3- Technologies for Distance Learning Topics Computer and Video Interfaces, Module 3- Technologies for Distance Learning Topics Web Based Hybrid Systems, Module 3- Technologies for Distance Learning Topics Web Based Training, Module 3- Technologies for Distance Learning Learning Objectives Determine appropriate distributed learning systems for specific instructional objectives., Module 3- Technologies for Distance Learning Assignments Assignment 3-2 Using the learning variables charts you created and the information from this module, select which three delivery methods you will use to meet the hospital's educational goals of: 1. Enables collaborative and team based solutions for dissemination of applied medical advances among doctors and researchers who are geographically separated but specialized in similar fields. 2. Provides ongoing professional medical staff development and certification accessible from hospital and/or home. 3. Provides health and wellness programs to the public. Provide justification for each delivery method you have chosen. , Module 3- Technologies for Distance Learning Topics Videotape Based Training, Module 3- Technologies for Distance Learning Topics Videotape Based Training, Module 3- Technologies for Distance Learning Assignments Assignment 3-2 Using the learning variables charts you created and the information from this module, select which three delivery methods you will use to meet the hospital's educational goals of: 1. Enables collaborative and team based solutions for dissemination of applied medical advances among doctors and researchers who are geographically separated but specialized in similar fields. 2. Provides ongoing professional medical staff development and certification accessible from hospital and/or home. 3. Provides health and wellness programs to the public. Provide justification for each delivery method you have chosen.