Warning:
JavaScript is turned OFF. None of the links on this page will work until it is reactivated.
If you need help turning JavaScript On, click here.
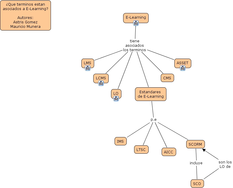
The Concept Map you are trying to access has information related to:
terminos asociados a E-Learning, E-Learning tiene asociados los terminos CMS, E-Learning tiene asociados los terminos LCMS, E-Learning tiene asociados los terminos Estandares de E-Learning, Estandares de E-Learning p.e SCORM, SCORM incluye SCO, Estandares de E-Learning p.e AICC, Estandares de E-Learning p.e IMS, E-Learning tiene asociados los terminos LO, SCO son los LO de SCORM, Estandares de E-Learning p.e LTSC