Warning:
JavaScript is turned OFF. None of the links on this page will work until it is reactivated.
If you need help turning JavaScript On, click here.
The Concept Map you are trying to access has information related to:
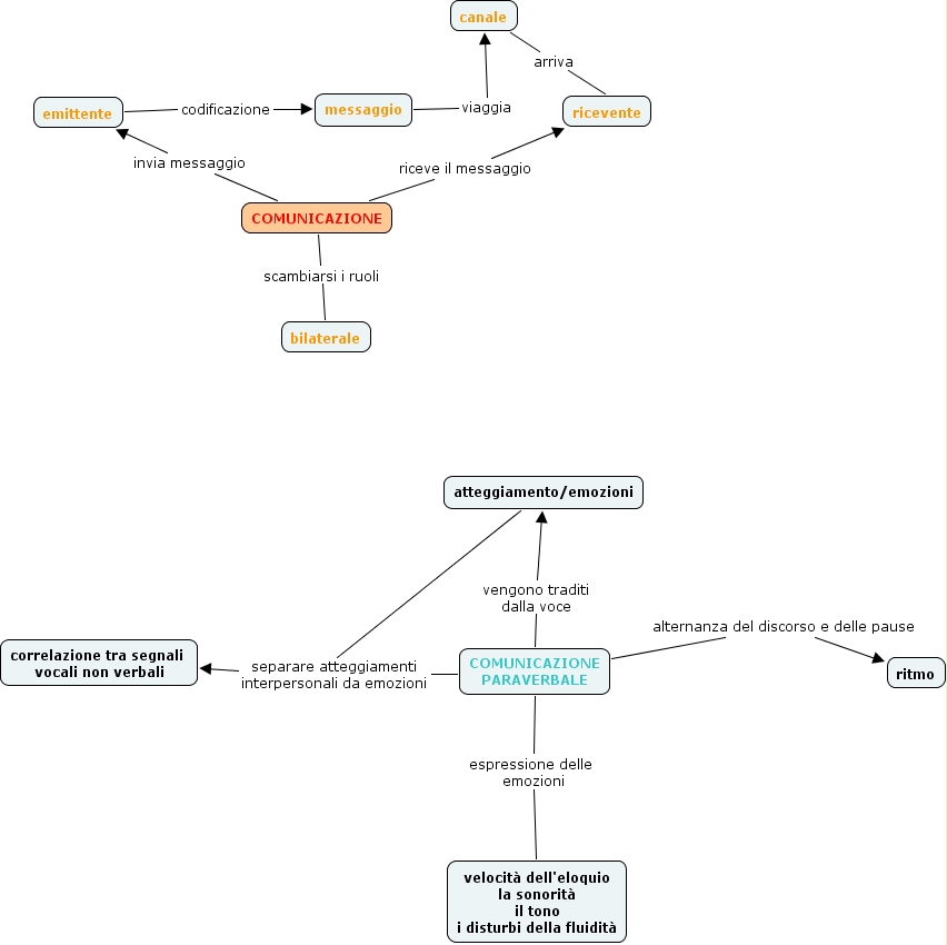
merlin denise (la comunicazione, comunicazione paraverbale), COMUNICAZIONE riceve il messaggio ricevente, COMUNICAZIONE invia messaggio emittente, COMUNICAZIONE PARAVERBALE separare atteggiamenti interpersonali da emozioni correlazione tra segnali vocali non verbali, emittente codificazione messaggio, COMUNICAZIONE PARAVERBALE vengono traditi dalla voce atteggiamento/emozioni, canale arriva ricevente, messaggio viaggia canale, COMUNICAZIONE scambiarsi i ruoli bilaterale, COMUNICAZIONE PARAVERBALE espressione delle emozioni velocità dell'eloquio la sonorità il tono i disturbi della fluidità, COMUNICAZIONE PARAVERBALE alternanza del discorso e delle pause ritmo