Warning:
JavaScript is turned OFF. None of the links on this page will work until it is reactivated.
If you need help turning JavaScript On, click here.
The Concept Map you are trying to access has information related to:
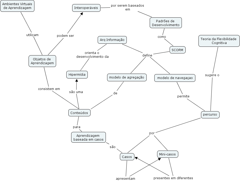
temporario, modelo de navegaçao permite percurso, percurso por Casos, Ambientes Virtuais de Aprendizagem utilizam Objetos de Aprendizagem, Conteúdos para Aprendizagem baseada em casos, Aprendizagem baseada em casos são Casos, Mini-casos presentes em diferentes Casos, Teoria da Flexibilidade Cognitiva sugere o percurso, Interoperáveis por serem baseados em Padrões de Desenvolvimento, Arq Informação define modelo de navegaçao, percurso por Mini-casos