Warning:
JavaScript is turned OFF. None of the links on this page will work until it is reactivated.
If you need help turning JavaScript On, click here.
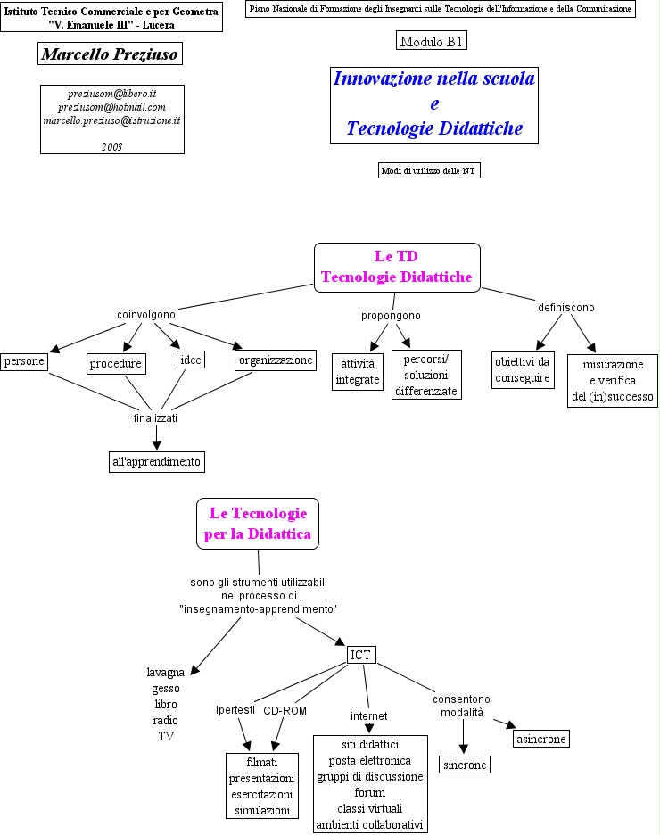
The Concept Map you are trying to access has information related to:
Modi di utilizzo delle NT, Le TD Tecnologie Didattiche coinvolgono idee, Le TD Tecnologie Didattiche coinvolgono procedure, ICT internet siti didattici posta elettronica gruppi di discussione forum classi virtuali ambienti collaborativi, persone finalizzati all'apprendimento, procedure finalizzati all'apprendimento, Le TD Tecnologie Didattiche definiscono obiettivi da conseguire, Le TD Tecnologie Didattiche propongono percorsi/ soluzioni differenziate, idee finalizzati all'apprendimento, Le Tecnologie per la Didattica sono gli strumenti utilizzabili nel processo di "insegnamento-apprendimento" ICT, ICT CD-ROM filmati presentazioni esercitazioni simulazioni