Warning:
JavaScript is turned OFF. None of the links on this page will work until it is reactivated.
If you need help turning JavaScript On, click here.
The Concept Map you are trying to access has information related to:
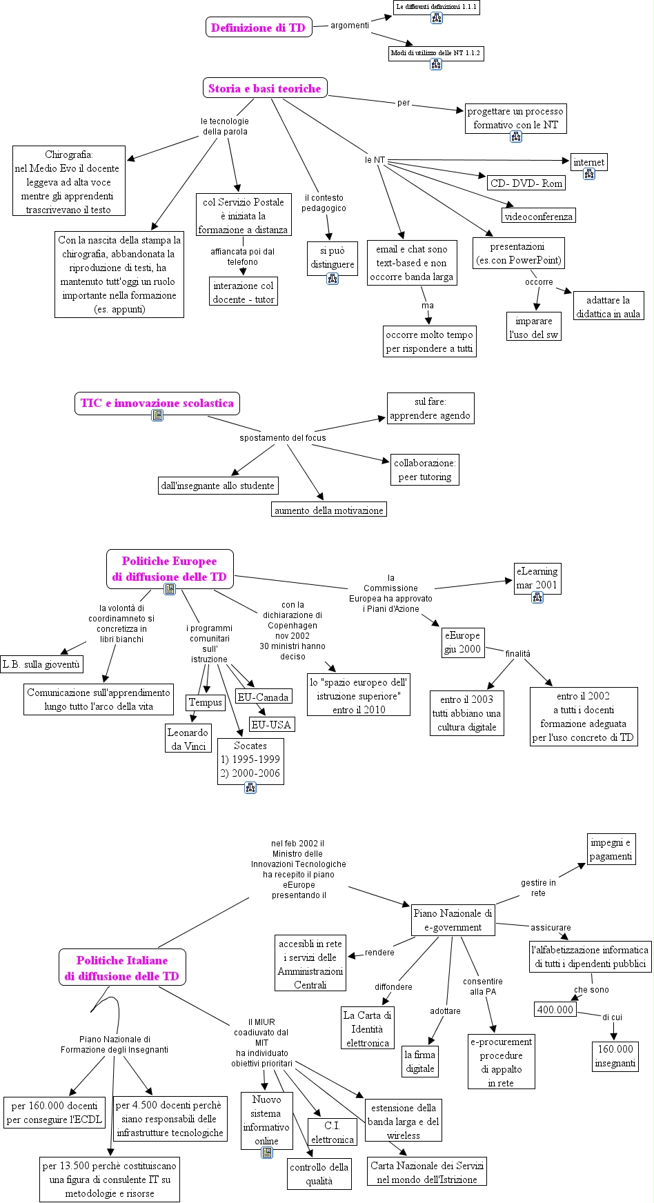
tecnologie didattiche e scuola, Storia e basi teoriche le tecnologie della parola Con la nascita della stampa la chirografia, abbandonata la riproduzione di testi, ha mantenuto tutt'oggi un ruolo importante nella formazione (es. appunti), Politiche Europee di diffusione delle TD i programmi comunitari sull' istruzione EU-USA, Piano Nazionale di e-government diffondere La Carta di Identità elettronica, presentazioni (es.con PowerPoint) occorre imparare l'uso del sw, Politiche Europee di diffusione delle TD i programmi comunitari sull' istruzione EU-Canada, Storia e basi teoriche le NT email e chat sono text-based e non occorre banda larga, Piano Nazionale di e-government rendere accesibli in rete i servizi delle Amministrazioni Centrali, Politiche Italiane di diffusione delle TD Il MIUR coadiuvato dal MIT ha individuato obiettivi prioritari C.I. elettronica, presentazioni (es.con PowerPoint) occorre adattare la didattica in aula, TIC e innovazione scolastica spostamento del focus collaborazione: peer tutoring