Warning:
JavaScript is turned OFF. None of the links on this page will work until it is reactivated.
If you need help turning JavaScript On, click here.
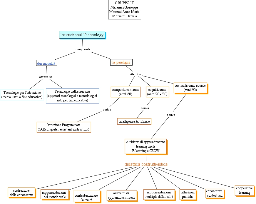
The Concept Map you are trying to access has information related to:
Senza titolo 1, costruttivismo sociale (anni '90) deriva Ambienti di apprendimento learning circle E-learning e CSCW, Instructional Technology comprende due modalità, comportamentismo (anni '60) deriva Istruzione Programmata CAI(computer assistant instruction), Instructional Technology comprende due modalità, Instructional Technology comprende tre paradigmi, Ambienti di apprendimento learning circle E-learning e CSCW didattica costruttivistica riflessioni pratiche, comportamentismo (anni '60) deriva Istruzione Programmata CAI(computer assistant instruction), Ambienti di apprendimento learning circle E-learning e CSCW didattica costruttivistica rappresentazioni multiple della realtà, Ambienti di apprendimento learning circle E-learning e CSCW didattica costruttivistica cooperative learning, tre paradigmi riferiti a comportamentismo (anni '60)