Warning:
JavaScript is turned OFF. None of the links on this page will work until it is reactivated.
If you need help turning JavaScript On, click here.
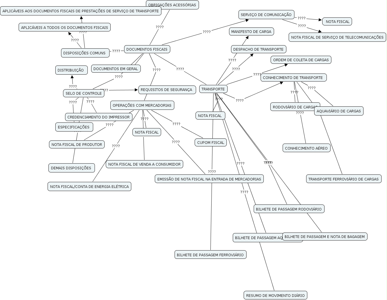
The Concept Map you are trying to access has information related to:
Documentos Fiscais, OPERAÇÕES COM MERCADORIAS ???? NOTA FISCAL/CONTA DE ENERGIA ELÉTRICA, TRANSPORTE ???? BILHETE DE PASSAGEM RODOVIÁRIO, SELO DE CONTROLE ???? CREDENCIAMENTO DO IMPRESSOR, CONHECIMENTO DE TRANSPORTE ???? AQUAVIÁRIO DE CARGAS, DISPOSIÇÕES COMUNS ???? APLICÁVEIS AOS DOCUMENTOS FISCAIS DE PRESTAÇÕES DE SERVIÇO DE TRANSPORTE, CONHECIMENTO DE TRANSPORTE ???? CONHECIMENTO AÉREO, DOCUMENTOS FISCAIS ???? SERVIÇO DE COMUNICAÇÃO, DISPOSIÇÕES COMUNS ???? APLICÁVEIS A TODOS OS DOCUMENTOS FISCAIS, DOCUMENTOS FISCAIS ???? OPERAÇÕES COM MERCADORIAS, TRANSPORTE ???? ORDEM DE COLETA DE CARGAS