Warning:
JavaScript is turned OFF. None of the links on this page will work until it is reactivated.
If you need help turning JavaScript On, click here.
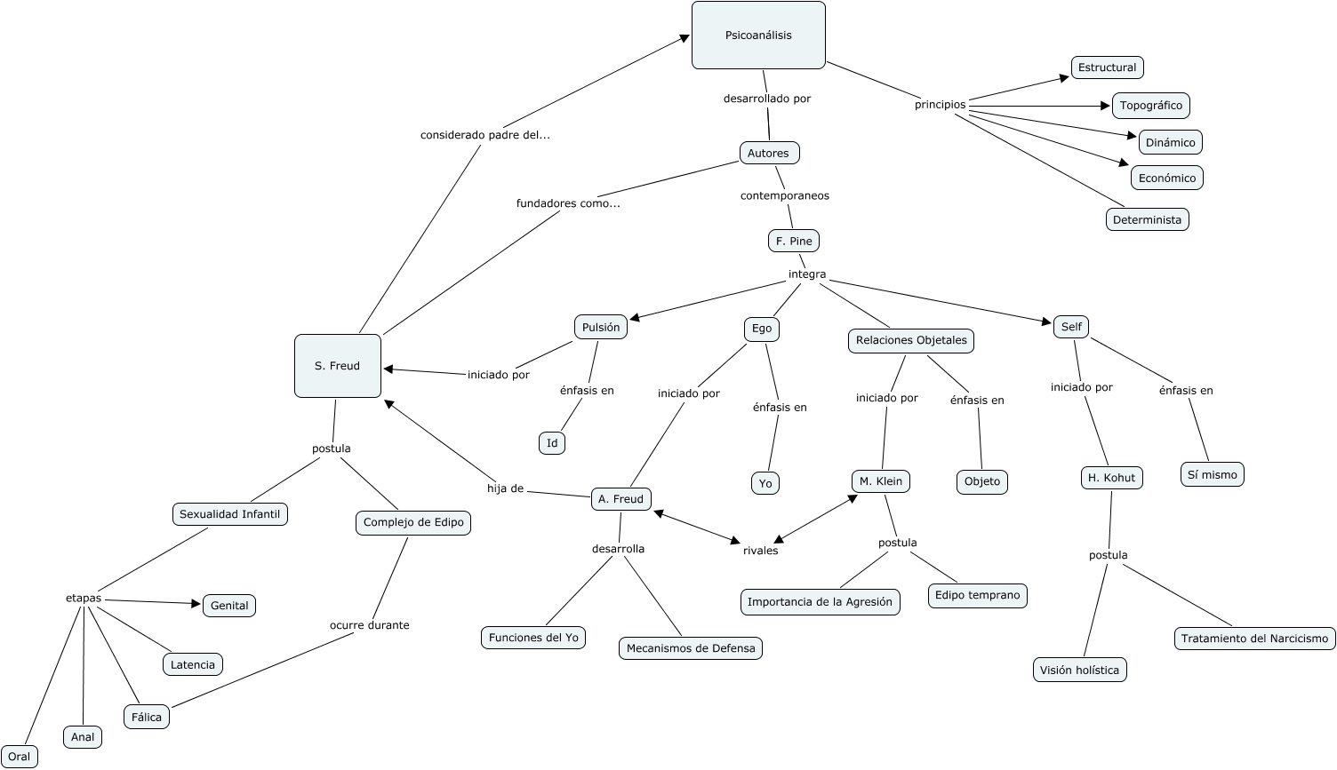
The Concept Map you are trying to access has information related to:
Psicoanálisis Contemporáneo, S. Freud considerado padre del... Psicoanálisis, Psicoanálisis desarrollado por Autores, M. Klein postula Importancia de la Agresión, A. Freud desarrolla Funciones del Yo, Psicoanálisis principios Dinámico, F. Pine integra Self, M. Klein postula Edipo temprano, Ego iniciado por A. Freud, Self énfasis en Sí mismo, Sexualidad Infantil etapas Latencia