Warning:
JavaScript is turned OFF. None of the links on this page will work until it is reactivated.
If you need help turning JavaScript On, click here.
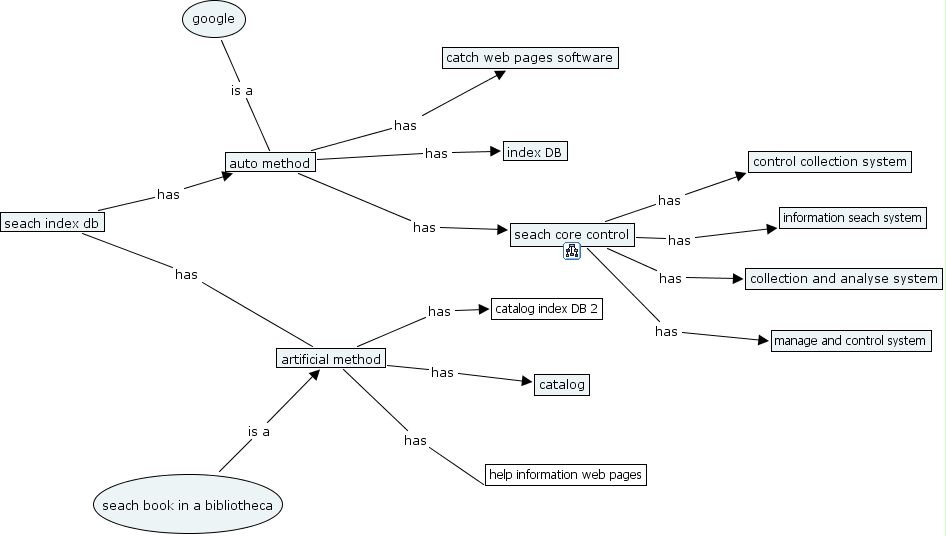
The Concept Map you are trying to access has information related to:
seach index, artificial method has catalog, auto method has seach core control, seach index db has auto method, seach core control has information seach system, seach index db has artificial method, auto method has index DB, auto method has catch web pages software, seach core control has control collection system, artificial method has help information web pages, artificial method has catalog index DB 2