Warning:
JavaScript is turned OFF. None of the links on this page will work until it is reactivated.
If you need help turning JavaScript On, click here.
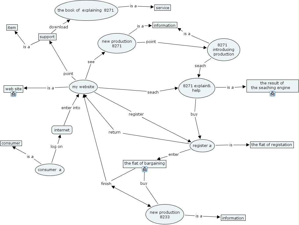
The Concept Map you are trying to access has information related to:
enter, new production 8233 is a information, 8271 explain& help is a the result of the seaching engine, internet enter into my website, new production 8233 buy the flat of bargaining, my website see new production 8271, new production 8271 point 8271 introducing production, my website is a web site, support is a item, register a is the flat of registation, register a enter the flat of bargaining