Warning:
JavaScript is turned OFF. None of the links on this page will work until it is reactivated.
If you need help turning JavaScript On, click here.
The Concept Map you are trying to access has information related to:
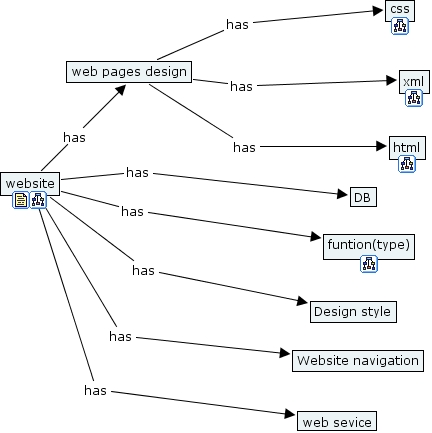
first, website has funtion(type), website has web pages design, web pages design has html, website has Design style, web pages design has css, website has DB, website has web sevice, website has Website navigation, web pages design has xml