Warning:
JavaScript is turned OFF. None of the links on this page will work until it is reactivated.
If you need help turning JavaScript On, click here.
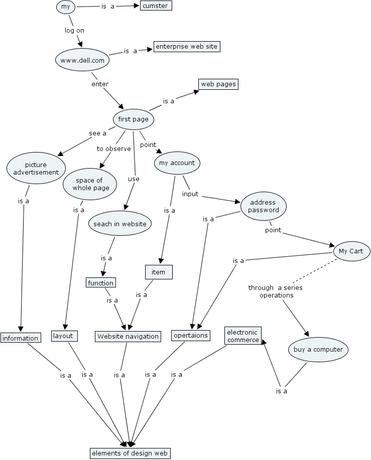
The Concept Map you are trying to access has information related to:
element, www.dell.com is a enterprise web site, my account input address password, my log on www.dell.com, electronic commerce is a elements of design web, seach in website is a function, space of whole page is a layout, layout is a elements of design web, picture advertisement is a information, my is a cumster, opertaions is a elements of design web