Warning:
JavaScript is turned OFF. None of the links on this page will work until it is reactivated.
If you need help turning JavaScript On, click here.
The Concept Map you are trying to access has information related to:
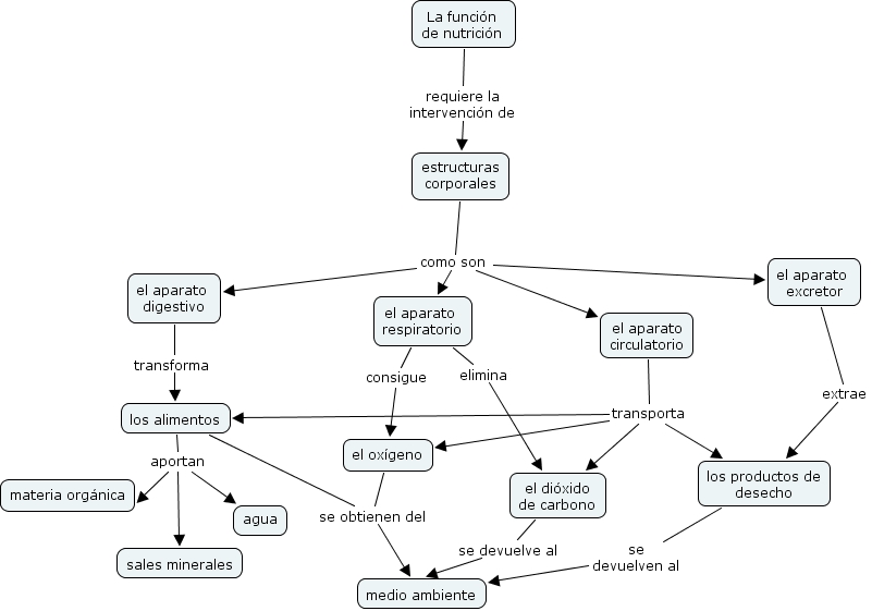
La nutrición, el aparato respiratorio elimina el dióxido de carbono, los alimentos aportan sales minerales, los productos de desecho se devuelven al medio ambiente, los alimentos aportan materia orgánica, estructuras corporales como son el aparato excretor, estructuras corporales como son el aparato circulatorio, La función de nutrición requiere la intervención de estructuras corporales, el aparato circulatorio transporta los alimentos, los alimentos se obtienen del medio ambiente, los alimentos aportan agua