Warning:
JavaScript is turned OFF. None of the links on this page will work until it is reactivated.
If you need help turning JavaScript On, click here.
The Concept Map you are trying to access has information related to:
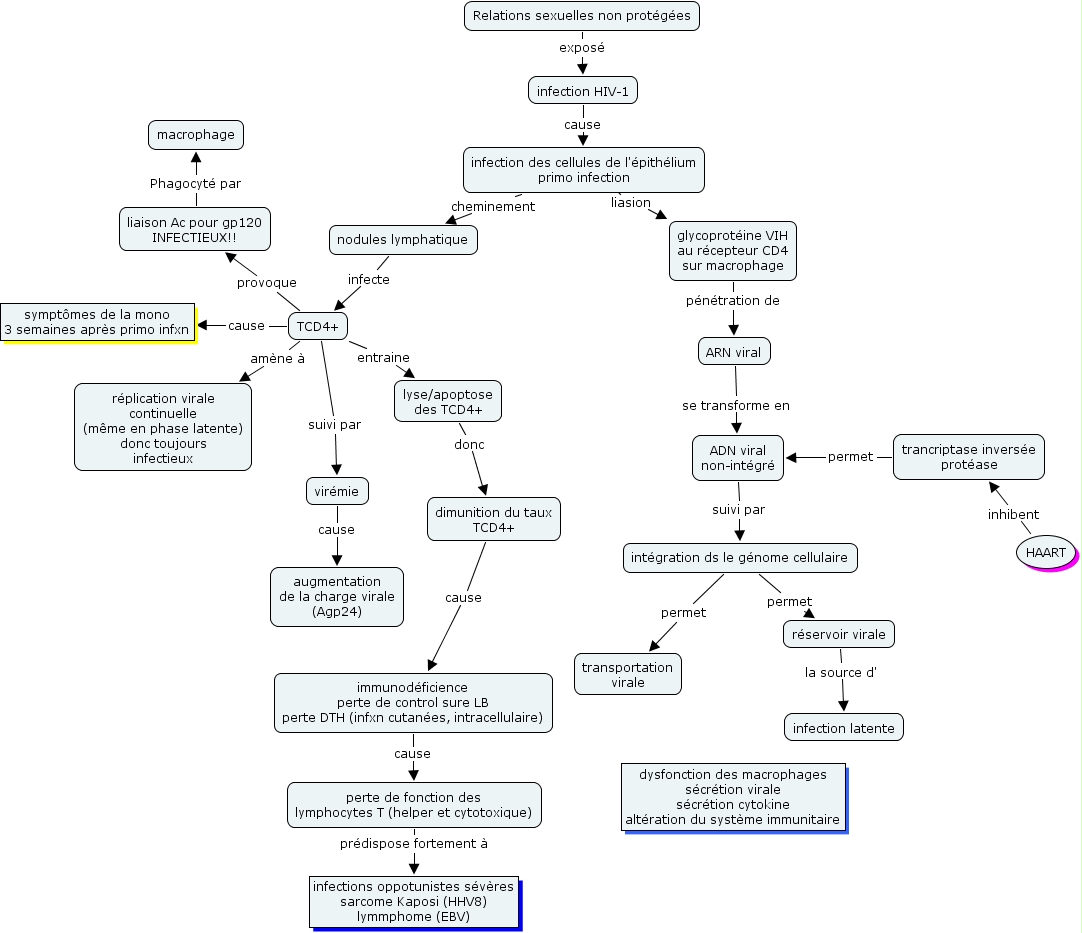
HIV, infection des cellules de l'épithélium primo infection liasion glycoprotéine VIH au récepteur CD4 sur macrophage, nodules lymphatique infecte TCD4+, ADN viral non-intégré suivi par intégration ds le génome cellulaire, liaison Ac pour gp120 INFECTIEUX!! Phagocyté par macrophage, intégration ds le génome cellulaire permet transportation virale, TCD4+ entraine lyse/apoptose des TCD4+, TCD4+ cause symptômes de la mono 3 semaines après primo infxn, trancriptase inversée protéase permet ADN viral non-intégré, virémie cause augmentation de la charge virale (Agp24), Relations sexuelles non protégées exposé infection HIV-1