Warning:
JavaScript is turned OFF. None of the links on this page will work until it is reactivated.
If you need help turning JavaScript On, click here.
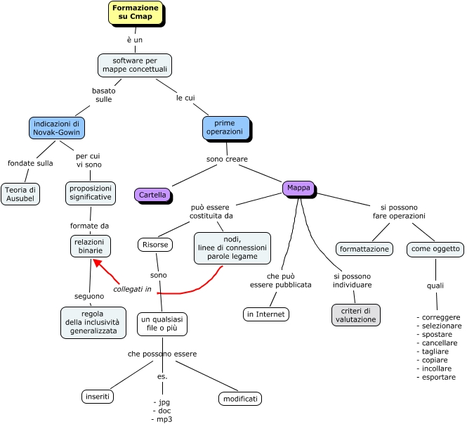
Questa Cmap, creata con IHMC CmapTools, contiene informazioni relative a: Corso delle Tic su Cmap, come oggetto quali - correggere - selezionare - spostare - cancellare - tagliare - copiare - incollare - esportare, Risorse sono un qualsiasi file o più, software per mappe concettuali le cui prime operazioni, un qualsiasi file o più es. - jpg - doc - mp3, indicazioni di Novak-Gowin fondate sulla Teoria di Ausubel, un qualsiasi file o più che possono essere inseriti, nodi, linee di connessioni parole legame collegati in relazioni binarie, indicazioni di Novak-Gowin per cui vi sono proposizioni significative, proposizioni significative formate da relazioni binarie, software per mappe concettuali basato sulle indicazioni di Novak-Gowin, Mappa si possono fare operazioni formattazione, Mappa si possono fare operazioni come oggetto, un qualsiasi file o più che possono essere modificati, Mappa si possono individuare criteri di valutazione, Formazione su Cmap è un software per mappe concettuali, Mappa può essere costituita da nodi, linee di connessioni parole legame, relazioni binarie seguono regola della inclusività generalizzata, come oggetto quali - correggere - selezionare - spostare - cancellare - tagliare - copiare - incollare - esportare, prime operazioni sono creare Cartella, Mappa può essere costituita da Risorse