Warning:
JavaScript is turned OFF. None of the links on this page will work until it is reactivated.
If you need help turning JavaScript On, click here.
The Concept Map you are trying to access has information related to:
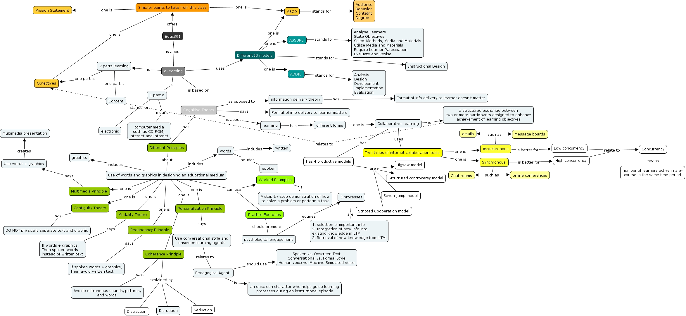
Sara Kalantari WK8, Cognitive Theory says Format of info delivery to learner matters, use of words and graphics in designing an educational medium one is Personalization Principle, 2 parts learning one part is Objectives, Different ID models stands for Instructional Design, Two types of internet collaboration tools one is Synchronous, Pedagogical Agent should use Spoken vs. Onscreen Text Conversational vs. Formal Style Human voice vs. Machine Simulated Voice, Multimedia Principle says Use words + graphics, Modality Theory says If words + graphics, Then spoken words instead of written text, Modality Theory says If words + graphics, Then spoken words instead of written text, Synchronous such as online conferences