WARNING:
JavaScript is turned OFF. None of the links on this concept map will
work until it is reactivated.
If you need help turning JavaScript On, click here.
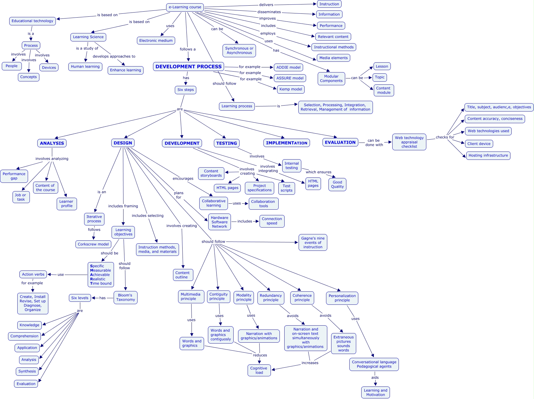
This Concept Map, created with IHMC CmapTools, has information related to: Deepak Kumar, EVALUATION can be done with Web technology appraisal checklist, DESIGN should follow Multimedia principle, DESIGN is an Iterative process, ANALYSIS involves analyzing Learner profile, Collaborative learning uses Collaboration tools, e-Learning course delivers Instruction, ANALYSIS involves analyzing Job or task, Narration and on-screen text simultaneously with graphics/animations increases Cognitive load, Six steps are TESTING, e-Learning course improves Performance, e-Learning course uses Media elements, Process involves Devices, Contiguity principle uses Words and graphics contiguosly, Learning objectives should follow Bloom's Taxonomy, e-Learning course disseminates Information, DESIGN involves creating Content outline, Multimedia principle uses Words and graphics, e-Learning course follows a DEVELOPMENT PROCESS, Six steps are ANALYSIS, e-Learning course uses Electronic medium