Warning:
JavaScript is turned OFF. None of the links on this page will work until it is reactivated.
If you need help turning JavaScript On, click here.
The Concept Map you are trying to access has information related to:
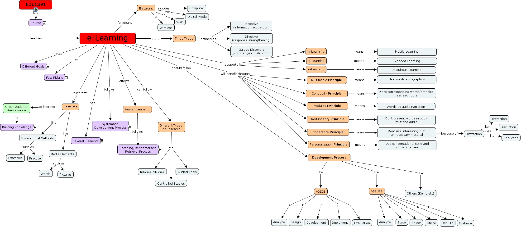
Sri Harsha Kolar (WK7), Features to improve Organizational Performance, e-Learning can follow Different Types of Research, e-Learning will benefit through Multimedia Principle, Elements includes (what?) Instructional Methods, Three Types defined as Guided Discovery (knowledge construction), Modality Principle means Words as audio narration, Different Types of Research like Informal Studies, Pitfalls like High attrition rates, Coherence Principle means Dont use interesting but unnecessary material, ASSURE S Select