Warning:
JavaScript is turned OFF. None of the links on this page will work until it is reactivated.
If you need help turning JavaScript On, click here.
The Concept Map you are trying to access has information related to:
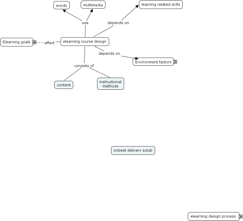
elearning course design, elearning course design depends on environment factors, elearning course design depends on learning related skills, testing & Implementation training content, elearning course design consists of content, media Elements instrument methods, goals is knowledge construction, receptive or information acquisition, directive or response-strengthening, testing & Implementation feedback goal, pragmatic constraints is environment factors