Warning:
JavaScript is turned OFF. None of the links on this page will work until it is reactivated.
If you need help turning JavaScript On, click here.
The Concept Map you are trying to access has information related to:
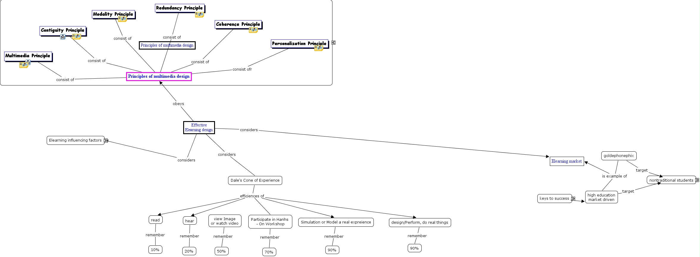
Effective learning design, Platform E-learning influencing factors, view Image or watch video remember 50%, what not is know, goldephonephix is example of high education market driven, E-learning influencing factors is copy right, network security is E-learning influencing factors, Modality Principle consist of Principles of multimedia design, key success ia convenience, key success of high education market driven, high education market driven target non traditional student