Warning:
JavaScript is turned OFF. None of the links on this page will work until it is reactivated.
If you need help turning JavaScript On, click here.
The Concept Map you are trying to access has information related to:
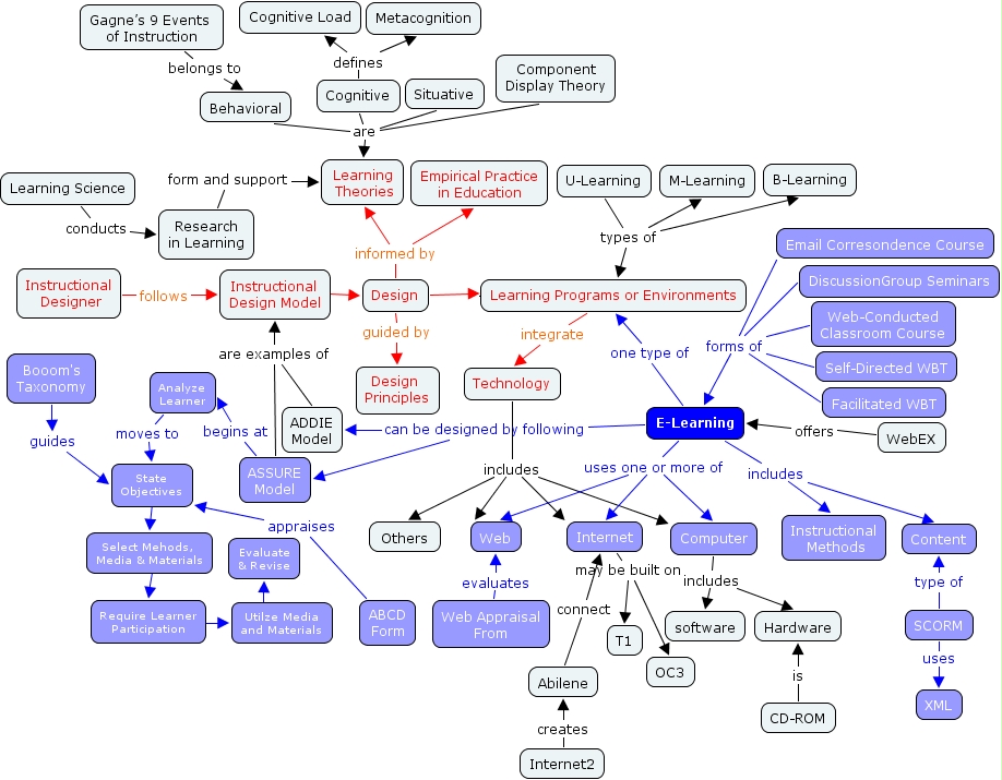
Wuping Lu W6, Require Learner Participation ???? Utilze Media and Materials, E-Learning includes Content, WebEX offers E-Learning, Learning Science conducts Research in Learning, Instructional Designer follows Instructional Design Model, State Objectives ???? Select Mehods, Media & Materials, Research in Learning form and support Learning Theories, E-Learning uses one or more of Internet, Learning Programs or Environments integrate Technology, Technology includes Computer