Warning:
JavaScript is turned OFF. None of the links on this page will work until it is reactivated.
If you need help turning JavaScript On, click here.
The Concept Map you are trying to access has information related to:
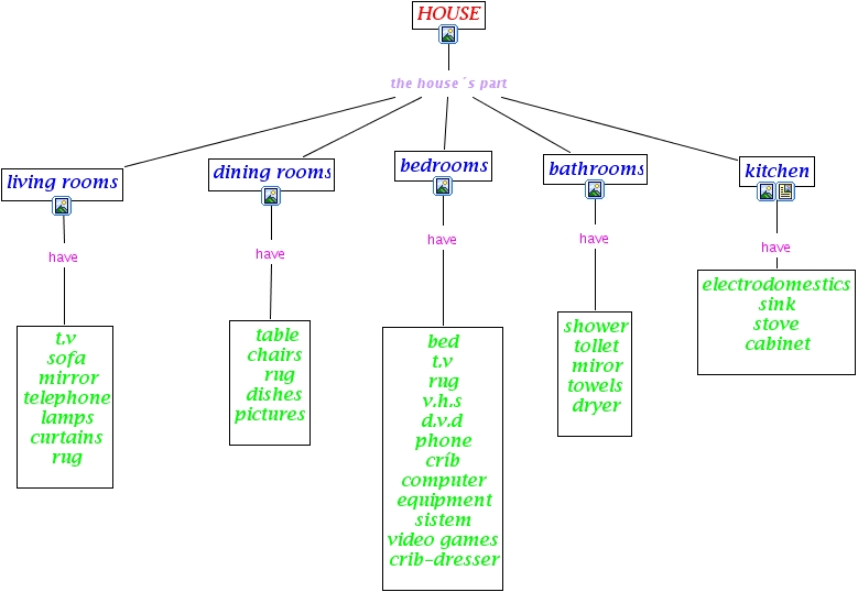
ingles, living rooms have t.v sofa mirror telephone lamps curtains rug, HOUSE the house´s part bedrooms, dining rooms have table chairs rug dishes pictures, HOUSE the house´s part living rooms, bedrooms have bed t.v rug v.h.s d.v.d phone críb computer equipment sistem video games crib-dresser, bathrooms have shower tollet miror towels dryer, HOUSE the house´s part bathrooms, kitchen have electrodomestics sink stove cabinet, HOUSE the house´s part dining rooms, HOUSE the house´s part kitchen